《Nature》子刊水凝膠微球疫苗的黑科技秘密:消融術后喚醒腫瘤終結者
發布時間:2023-08-01 15:05:22 人氣:2697
本文概要
1.胰腺癌對化療或免疫治療的反應率很低。盡管微創不可逆電穿孔(IRE)消融是治療不可切除胰腺癌的一種很有前途的選擇,但這種腫瘤類型的免疫抑制腫瘤微環境使腫瘤復發。因此,增強內源性適應性抗腫瘤免疫對于改善消融治療和消融后免疫治療的結果至關重要。
2.在這里,本文提出了一種水凝膠微球疫苗,它通過在腫瘤床相對較低的pH下釋放FLT3L和CD40L來增強消融后的抗癌免疫反應。該疫苗促進腫瘤駐留的1型常規樹突狀細胞(cDC1)遷移到腫瘤引流淋巴結(TdLN),從而啟動cDC1介導的抗原交叉呈遞級聯反應,從而增強內源性CD8+ T細胞應答。
3.本研究在雄性小鼠原位胰腺癌模型中發現,水凝膠微球疫苗以安全有效的方式將免疫冷腫瘤微環境轉化為熱環境,從而顯著提高生存率并抑制遠處轉移瘤的生長。
本文亮點
1.開發了一種可注射的水凝膠微球疫苗,可以刺激cDC1介導的抗原交叉呈遞級聯反應,從而放大了內源性CD8+ T細胞的抗腫瘤免疫。
2.將水凝膠微球疫苗與不可逆電穿孔(IRE)消融相結合,有效地抑制了胰腺癌的進展和轉移,并顯著提高了小鼠的生存期。
3.利用Cas9質粒庫靶向PD-L1基因,降低了腫瘤細胞對免疫檢查點的耐藥性,增強了免疫治療的效果。
圖文參考
圖1:cDC1激活的水凝膠微球疫苗被用作一般免疫放大器,用于在消融治療后擴增cDC1/CD8+ t細胞抗腫瘤軸。

圖2:水凝膠微球疫苗的制備及體外功能驗證。

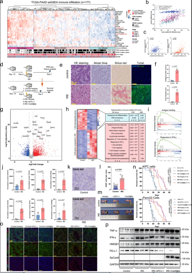
圖3:不可逆電穿孔消融誘導胰腺癌的免疫重構。

圖4:水凝膠微球疫苗擴增了CD103+CD11b−cDC1s的募集、激活和遷移。

圖5:水凝膠微球疫苗聯合IRE消融治療胰腺癌的療效。
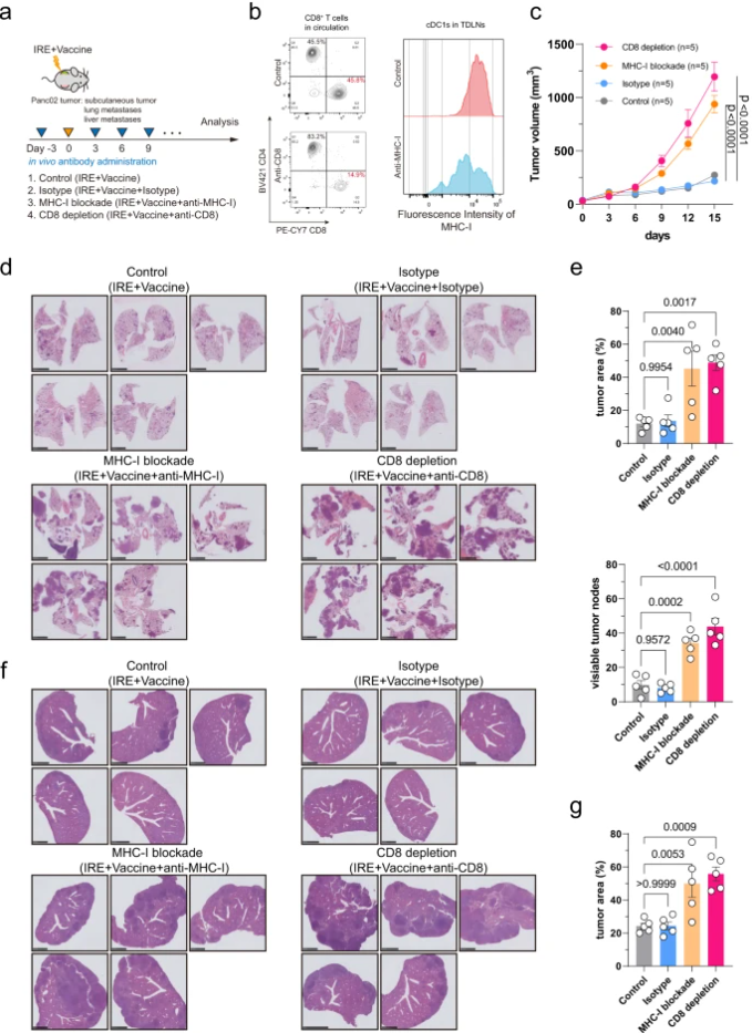
圖6:活化的CD8+ T細胞在聯合治療誘導的體外效應中起關鍵作用。

圖7:體內CD8+ T細胞的耗竭或MHC-I的阻斷會損害IRE和水凝膠疫苗聯合治療誘導的體外效應。
總結
- 介紹了一種新型的水凝膠微球疫苗,可以在腫瘤消融后局部注射,釋放促進樹突狀細胞(cDC1)招募和激活的細胞因子,以及抑制腫瘤免疫檢查點的Cas9質粒。
- 證明了水凝膠微球疫苗能夠有效地增強cDC1介導的抗原交叉呈遞,從而激活和擴增腫瘤特異性CD8+ T細胞,形成強大的抗腫瘤免疫。
- 展示了水凝膠微球疫苗與不可逆電穿孔消融相結合,在小鼠胰腺癌模型中顯著延緩了腫瘤復發和轉移,提高了小鼠的生存期,表明了這種策略在胰腺癌治療中的潛力。
| 溫馨提示:蘇州北科納米供應產品僅用于科研,不能用于人體,不同批次產品規格性能有差異。網站部分文獻案例圖片源自互聯網,圖片僅供參考,請以實物為主,如有侵權請聯系我們立即刪除。 |


