AFM:仿生納米藥物聯合新輔助化療通過腫瘤微環境重建抑制乳腺癌轉移
發布時間:2021-03-31 10:23:16 人氣:1334
氧化鈰納米粒子(CeNPs)的仿生酶活性主要傾向于超小粒徑和裸露的表面。不幸的是,這兩個特點不利于其在體內的應用,因為容易聚集和快速腎臟過濾。為了充分利用CeNP的抗癌活性,美國南卡羅萊納大學Peisheng Xu等人開發了一種同源靶向氧化鈰納米顆粒系統--靶向CeNP (T - CeNP),該系統整合了生物可降解的樹枝狀介孔二氧化硅納米顆粒、類超氧化物歧化酶和過氧化氫酶的CeNP,以及癌細胞膜的偽裝涂層。
本文要點:
(1)在原位乳腺癌轉移模型中,由于癌細胞膜的同源靶向作用,帶有偽裝涂層的納米顆粒被保留在腫瘤中。
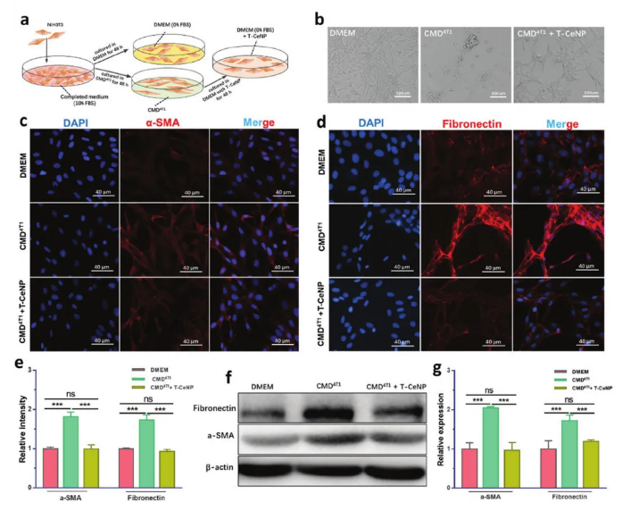
(2)隨后,T - CeNP有效地阻止了與癌癥相關的成纖維細胞轉分化,并將其重新編程成正常的成纖維細胞。
綜上所述,T - CeNP聯合阿霉素可以縮小乳腺癌原發腫瘤的大小,并防止乳腺癌術后肺轉移和肝轉移。
參考文獻:
Hai‐jun Liu, et al. Biomimetic Nanomedicine Coupled with Neoadjuvant Chemotherapy to Suppress Breast Cancer Metastasis via Tumor Microenvironment Remodeling. Adv. Funct. Mater., 2021.
DOI: 10.1002/adfm.202100262
https://doi.org/10.1002/adfm.202100262
| 溫馨提示:蘇州北科納米供應產品僅用于科研,不能用于人體,不同批次產品規格性能有差異。網站部分文獻案例圖片源自互聯網,圖片僅供參考,請以實物為主,如有侵權請聯系我們立即刪除。 |
下一篇: 納米醫學產品1


