Multifunctional nano-drug-mediated photodynamic therapy and MDSCs targeted immunotherapy combined with anti-colorectal cancer therapy
The ideal method of tumor treatment is to eliminate the primary tumor and trigger the host anti-tumor immune response to prevent tumor recurrence and metastasis. Here, Professor Shuai Xintao and Professor Wei Bo of Sun Yat-sen University jointly developed a liposome encapsulated inositol phosphate inhibitor (PI3K γ) IPI-549 and a photosensitizer dihydroporphine e6 (Ce6) nano-drug (LIC) for the treatment of colorectal cancer. LIC produces reactive oxygen species (ROS) under laser irradiation and causes immunogenic tumor cell death. In this process, CRT and other immunostimulatory signals are released to further induce T lymphocyte-mediated tumor cell killing. At the same time, IPI-549 can inhibit the action of PI3K γ on myeloid derived inhibitory cells (MDSC), resulting in the decrease of arginine content, together with ROS produced by photodynamic therapy, induce MDSC apoptosis, improve the tumor immunosuppressive microenvironment, and stimulate the immune effect of the body on the basis of the treatment of primary tumors.

Figure 1. Preparation and characterization of nanoparticles.

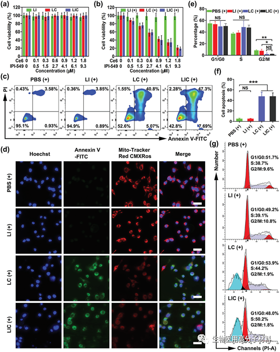
Figure 2. Killing effect of nano-drugs on CT26 cells in vitro.

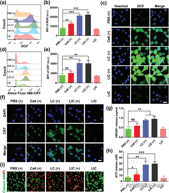
Figure 3. Photodynamic-mediated cytotoxicity and immunogenic death induction.

Figure 4. Based on the ability of IPI-549 to inhibit MDSC through PI3K γ-AKT pathway.

Figure 5. In vivo fluorescence imaging and synergistic anti-tumor therapy of nano-drugs.

Figure 6. Enhancement of anti-tumor immune response of CT26 tumor by nano-drugs.


Figure 1. Preparation and characterization of nanoparticles.

Figure 2. Killing effect of nano-drugs on CT26 cells in vitro.

Figure 3. Photodynamic-mediated cytotoxicity and immunogenic death induction.

Figure 4. Based on the ability of IPI-549 to inhibit MDSC through PI3K γ-AKT pathway.

Figure 5. In vivo fluorescence imaging and synergistic anti-tumor therapy of nano-drugs.

Figure 6. Enhancement of anti-tumor immune response of CT26 tumor by nano-drugs.

Figure 7. Nano-drugs regulate myeloid cells to enhance the anti-tumor immune response of CT26 tumor
This information is from the Internet for academic exchange only. if there is any infringement, please contact us to delete it immediately.
18915694570
Previous: Bionic construction of
Next: Nature communications

