Nature Medicine:兩性離子水凝膠可有效擴增人類造血干細胞
發布時間:2020-12-17 14:31:17 人氣:2477
造血干細胞(HSPC)移植是血液系統惡性腫瘤最重要的治愈性療法,臍帶血是HSPC的重要來源,其具有白細胞抗原匹配要求不嚴格的獨特優勢,可為移植臍帶血的患者降低免疫排斥的風險,因而被廣泛被應用于HSPC移植。但臍帶血所含HSPC數量有限,會延遲患者造血功能的恢復,最終影響臨床的治療效果。為了增加可用于臨床移植的HSPC數量,研究人員長期以來一直在尋找適合離體擴增HSPC的培養條件。
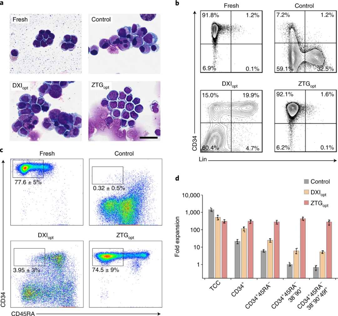
研究人員利用ZTG opt與優化的Delta1 ext-IgG(DXI)以及作為未修飾的TCPS培養瓶三種方式分別培養HSPC,發現ZTG opt培養后,該HSPC的原始細胞同質性得以保留,而DXI 與TCPS培養瓶的培養方式均會導致細胞出現顆粒狀胞質和不規則的核等異質性表型。如圖2所示,在整個培養期間,ZTG opt種群保持CD34高表達,ZTG opt擴增后的細胞中CD34 +占93.7%±2%,表明ZTG水凝膠3D培養方式可抑制HSPC分化。
ZTG opt方式培養的臍帶血來源的CD34 + HSPC在體內可保持擴增能力已得到證明,研究人員又利用有限稀釋分析(LDA)來檢測中長期再生造血干細胞(LT-HSC)的擴增頻率的情況。實驗結果如圖3所示,在移植后24–30周后,ZTG opt方式培養的LT-HSC的擴增頻率遠高于其他培養方式。有限稀釋分析和二次移植實驗均證明ZTG培養擴增了具有長期造血功能的LT-HSC細胞。
在正常生理狀態下,原始的HSPC駐留在低氧的生態位中,可限制細胞產生ROS進行自我保護。為了探討了 ZTG 水凝膠3D培養是否可以限制ROS的產生并保護封裝的HSPC,研究人員檢測了各系統中培養1天后的細胞反應,如圖4所示,對比DXI組和對照組,ZTG組的細胞ROS和線粒體超氧化物水平偏低且非特異性信號通路無明顯激活,有利于HSPC增強自我更新。
此外,研究人員通過分析ZTG14,ZTGopt和其他擴增方式培養的細胞內線粒體質量和代謝活性,發現ZTG14和ZTGopt細胞中線粒體質量略有增加,與DXIopt和對照組的顯著下降形成鮮明對比,另外葡萄糖消耗和乳酸分泌量也遠低于DXIopt和對照組。實驗結果如圖5所示,表明ZTG培養中O2相關的代謝受抑制,再次證明 ZTG水凝膠3D培養方式保持了原始的HSPC特性。
為了更深入地了解ZTG水凝膠內的CD34 + HSPC的活性,研究人員利用mRNA深度測序(RNA-seq)進行了基因表達譜分析。如圖6所示,與新鮮分離的原代HSPC相比,超過10,000個基因的表達在ZTG培養的HSPC中沒有顯著變化。對比其他培養方式,ZTG培養組中與細胞分化,細胞活化和細胞因子產生相關的基因顯著下調,再次表明ZTG培養方式可減緩細胞代謝過程。
來自美國華盛頓大學的Colleen Delaney教授和Shaoyi Jiang教授共同在Nature Medicine雜志上發表了題目為“Expansion of primitive human hematopoietic stem cells by culture in a zwitterionic hydrogel”的研究性論文,揭示可降解的兩性離子水凝膠3D培養人類HSPC,能夠抑制HSPC分化,并有效擴增臍帶血和骨髓來源的HSPC,為人類血液系統惡性腫瘤治療帶來了新的希望。
研究人員利用ZTG opt與優化的Delta1 ext-IgG(DXI)以及作為未修飾的TCPS培養瓶三種方式分別培養HSPC,發現ZTG opt培養后,該HSPC的原始細胞同質性得以保留,而DXI 與TCPS培養瓶的培養方式均會導致細胞出現顆粒狀胞質和不規則的核等異質性表型。如圖2所示,在整個培養期間,ZTG opt種群保持CD34高表達,ZTG opt擴增后的細胞中CD34 +占93.7%±2%,表明ZTG水凝膠3D培養方式可抑制HSPC分化。
ZTG opt方式培養的臍帶血來源的CD34 + HSPC在體內可保持擴增能力已得到證明,研究人員又利用有限稀釋分析(LDA)來檢測中長期再生造血干細胞(LT-HSC)的擴增頻率的情況。實驗結果如圖3所示,在移植后24–30周后,ZTG opt方式培養的LT-HSC的擴增頻率遠高于其他培養方式。有限稀釋分析和二次移植實驗均證明ZTG培養擴增了具有長期造血功能的LT-HSC細胞。
在正常生理狀態下,原始的HSPC駐留在低氧的生態位中,可限制細胞產生ROS進行自我保護。為了探討了 ZTG 水凝膠3D培養是否可以限制ROS的產生并保護封裝的HSPC,研究人員檢測了各系統中培養1天后的細胞反應,如圖4所示,對比DXI組和對照組,ZTG組的細胞ROS和線粒體超氧化物水平偏低且非特異性信號通路無明顯激活,有利于HSPC增強自我更新。
此外,研究人員通過分析ZTG14,ZTGopt和其他擴增方式培養的細胞內線粒體質量和代謝活性,發現ZTG14和ZTGopt細胞中線粒體質量略有增加,與DXIopt和對照組的顯著下降形成鮮明對比,另外葡萄糖消耗和乳酸分泌量也遠低于DXIopt和對照組。實驗結果如圖5所示,表明ZTG培養中O2相關的代謝受抑制,再次證明 ZTG水凝膠3D培養方式保持了原始的HSPC特性。
為了更深入地了解ZTG水凝膠內的CD34 + HSPC的活性,研究人員利用mRNA深度測序(RNA-seq)進行了基因表達譜分析。如圖6所示,與新鮮分離的原代HSPC相比,超過10,000個基因的表達在ZTG培養的HSPC中沒有顯著變化。對比其他培養方式,ZTG培養組中與細胞分化,細胞活化和細胞因子產生相關的基因顯著下調,再次表明ZTG培養方式可減緩細胞代謝過程。
綜上所述,兩性離子水凝膠3D培養可作為有效的離體擴增HSPC方式,有望提高臨床意義上的可移植HSPC的絕對數量。同時,該水凝膠培養體系為胚胎干細胞,誘導性多能干細胞,間充質干細胞等其他干細胞類型的擴展策略提供了參考。
信息來源: EngineeringForLife
本信息源自互聯網僅供學術交流 如有侵權請聯系我們立即刪除
| 溫馨提示:蘇州北科納米供應產品僅用于科研,不能用于人體,不同批次產品規格性能有差異。網站部分文獻案例圖片源自互聯網,圖片僅供參考,請以實物為主,如有侵權請聯系我們立即刪除。 |
上一篇:沒有了...
下一篇: 納米醫學產品1


