河南大學白鋒Nano. Lett:非共價自組裝的金(III)卟啉納米藥物用于協同化療-光熱治療
發布時間:2021-04-12 11:42:41 人氣:1763
自組裝是制備多功能智能型納米診療藥物的有效策略。然而,響應性載體的制備復雜、毒性大和載藥效率低等問題都會阻礙這一目標的實現。
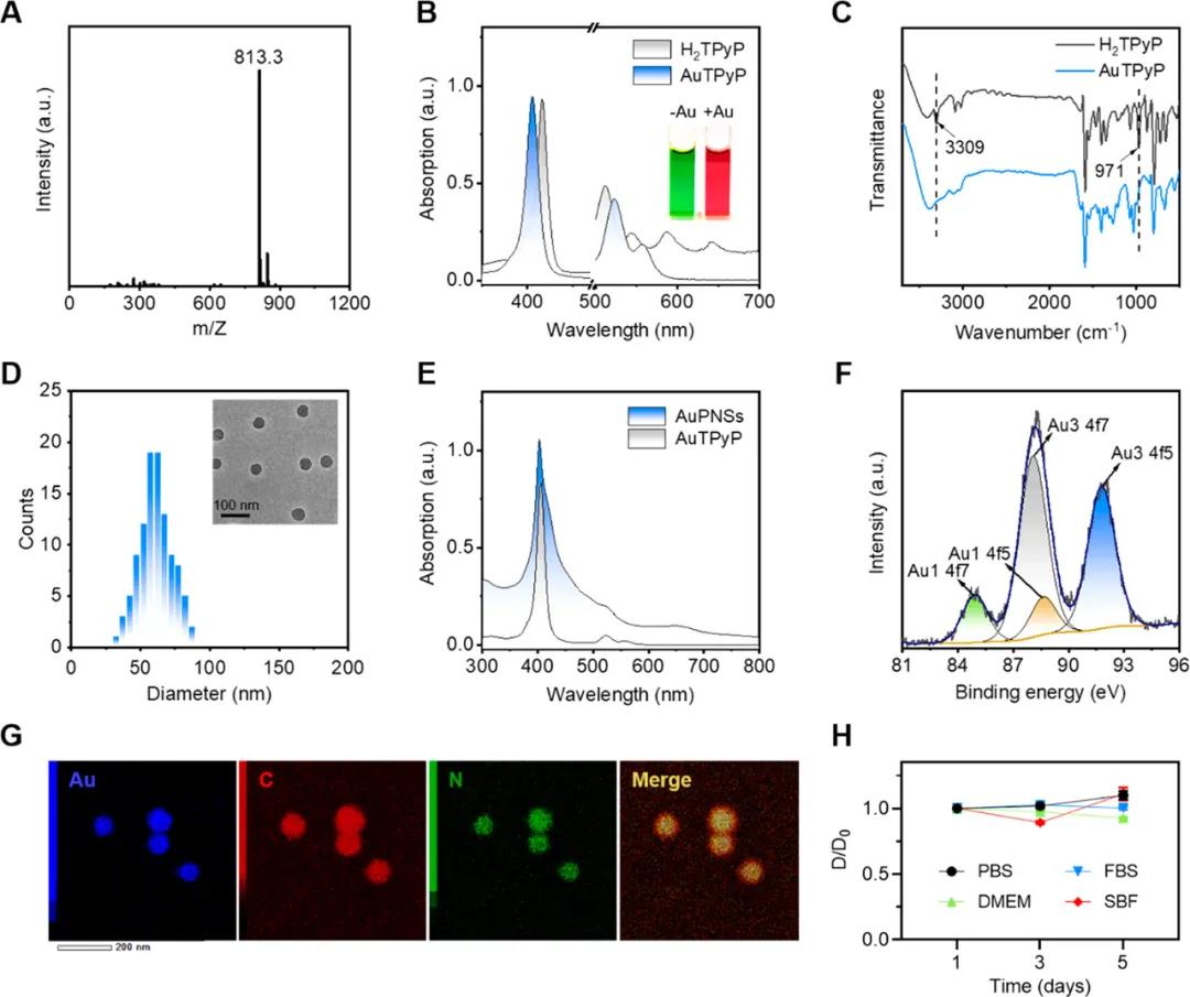
于此,河南大學白鋒教授開發了一種響應型無載體非共價自組裝策略,構建了金屬化Au(III)四(4-吡啶)卟啉(AuTPyP)抗癌藥物,并將其用于制備對熱/酸雙刺激響應型納米藥物,它在輻照下能夠產生比單體更為顯著的光熱效應。

(2)經cRGD修飾后,該納米平臺所釋放的藥物可通過抑制硫氧還蛋白還原酶(TrxR)的活性以導致細胞內活性氧(ROS)水平升高,進而增強協同型化學-光熱治療的效果。

參考文獻Xiao Wang. et al. Noncovalent Self-Assembled Smart Gold(III) Porphyrin Nanodrug for Synergistic Chemo-Photothermal Therapy. Nano Letters. 2021DOI: 10.1021/acs.nanolett.0c04915https://pubs.acs.org/doi/10.1021/acs.nanolett.0c04915
于此,河南大學白鋒教授開發了一種響應型無載體非共價自組裝策略,構建了金屬化Au(III)四(4-吡啶)卟啉(AuTPyP)抗癌藥物,并將其用于制備對熱/酸雙刺激響應型納米藥物,它在輻照下能夠產生比單體更為顯著的光熱效應。

(2)經cRGD修飾后,該納米平臺所釋放的藥物可通過抑制硫氧還蛋白還原酶(TrxR)的活性以導致細胞內活性氧(ROS)水平升高,進而增強協同型化學-光熱治療的效果。

參考文獻Xiao Wang. et al. Noncovalent Self-Assembled Smart Gold(III) Porphyrin Nanodrug for Synergistic Chemo-Photothermal Therapy. Nano Letters. 2021DOI: 10.1021/acs.nanolett.0c04915https://pubs.acs.org/doi/10.1021/acs.nanolett.0c04915
| 溫馨提示:蘇州北科納米供應產品僅用于科研,不能用于人體,不同批次產品規格性能有差異。網站部分文獻案例圖片源自互聯網,圖片僅供參考,請以實物為主,如有侵權請聯系我們立即刪除。 |
下一篇: 納米醫學產品1


