北京化工大學徐福建/趙娜娜Small:Janus殼聚糖-金納米粒子于光聲成像指導的協同基因-光熱治療
發布時間:2021-03-19 11:24:21 人氣:1958
Janus納米顆粒(JNPs)所具有的不對稱形態和獨特性能為其生物醫學應用提供了優越的性能。北京化工大學徐福建教授和趙娜娜副教授提出了一種構建一系列對稱和不對稱殼聚糖-金納米粒子的通用策略。
本文要點:
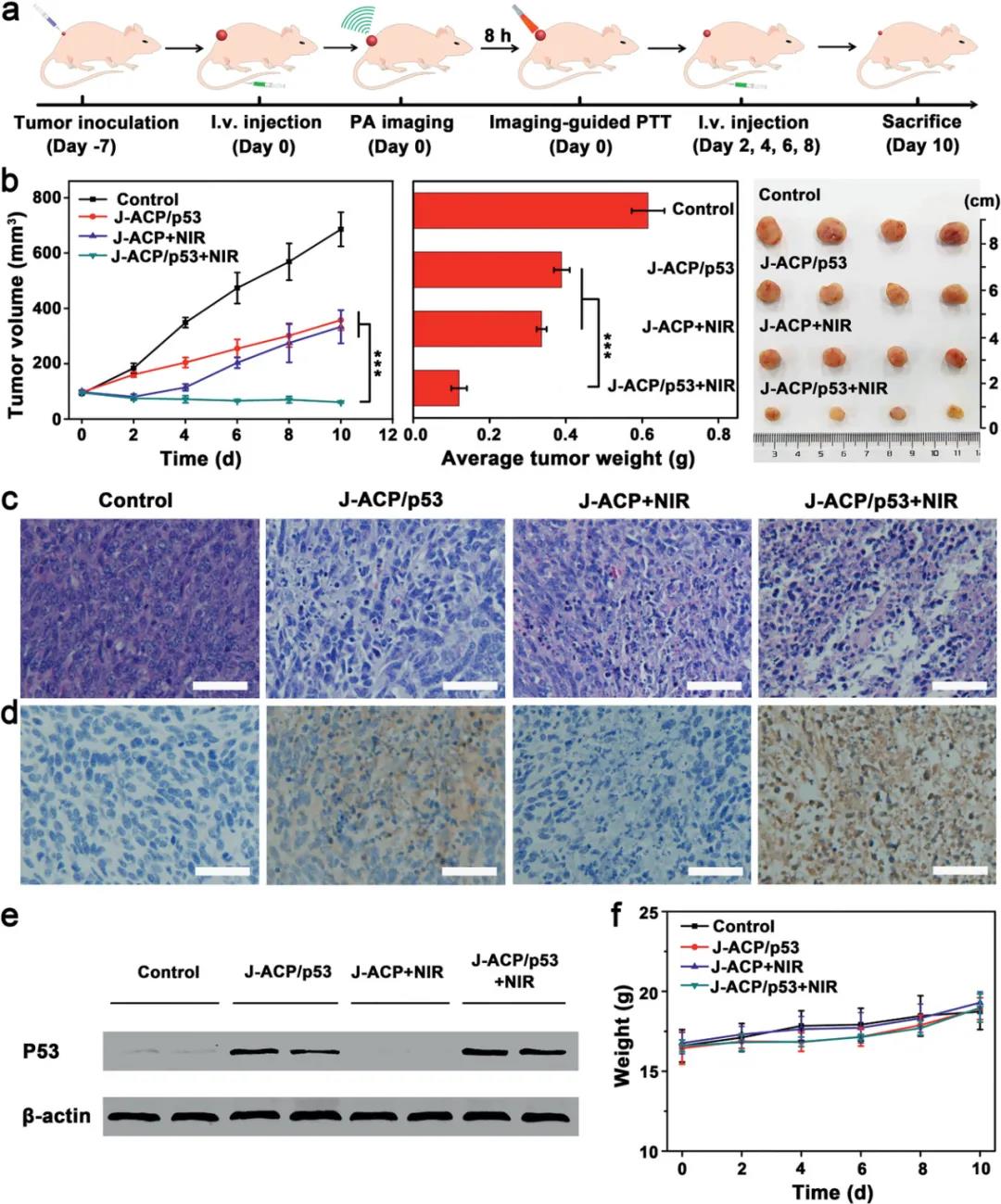
(1)實驗利用Janus結構的主動運動性、多糖結構域的選擇性表面功能化以及金納米棒的光熱效應構建了具有Janus結構的殼聚糖/金納米雜化體(J-ACP)。研究表明,由聚陽離子殼聚糖納米球和聚乙二醇化金納米棒組成的近紅外響應型J-ACP可以實現光聲(PA)成像指導的互補型光熱治療(PTT)-基因治療。
(2)隨后,實驗也研究了殼聚糖-金納米結構的形態效應對增強PTT、細胞攝取和基因轉染的影響,并對利用PA成像以示蹤J-ACP的積累和指導PTT的可行性進行了探索,證明了該協同治療策略是基于PTT增強基因治療而實現的。最后,實驗也對負載型殼聚糖-金納米粒子的熒光成像功能進行了研究。這一研究工作充分證明了JNPs在成像指導下的協同癌癥治療領域中具有廣闊的應用前景,并為實現多種生物醫學應用提供了具有不同結構的候選材料。
參考文獻
Xiaoguang Dai. et al. Controlled Synthesis and Surface Engineering of Janus Chitosan‐Gold Nanoparticles for Photoacoustic Imaging‐Guided Synergistic Gene/Photothermal Therapy. Small. 2021
DOI: 10.1002/smll.202006004
https://onlinelibrary.wiley.com/doi/10.1002/smll.202006004
| 溫馨提示:蘇州北科納米供應產品僅用于科研,不能用于人體,不同批次產品規格性能有差異。網站部分文獻案例圖片源自互聯網,圖片僅供參考,請以實物為主,如有侵權請聯系我們立即刪除。 |
上一篇: 時空控釋藥物水凝膠登上Nature子刊
下一篇: 納米醫學產品1


