麻省理工趙選賀《AM》:微創組織密封的多功能折紙貼片抗菌水凝膠
發布時間:2021-02-03 10:27:34 人氣:1670
幾十年來,由于生物粘附材料在微創外科手術過程中具有取代縫合線和縫合釘來密封組織的潛力,因此備受關注。但是,通過狹窄空間輸送生物粘合劑以及在流體豐富的生理環境中實現牢固粘合的復雜性繼續對現有密封劑的手術翻譯提出了很大的限制。最近,麻省理工學院Hyunwoo Yuk/趙選賀教授團隊引入了一種基于多層生物粘附貼劑的微創組織密封新策略,該貼劑旨在排斥體液,與濕組織形成快速壓力觸發的粘附力,并抵抗生物積垢和炎癥。相關論文A Multifunctional Origami Patch for Minimally Invasive Tissue Sealing發表在《Advanced Materials》上。多功能貼劑是通過三個不同功能層的協同組合來實現的:i)微紋理化生物粘附層,ii)動態憎血疏水性流體層,iii)防污兩性離子非粘附層。該貼劑能夠在存在血液的情況下對組織表面形成牢固的粘附力,并且對細菌粘附力,纖維蛋白原吸附和體內纖維囊形成表現出卓越的抵抗力。通過采用基于折紙的制造策略,證明了該貼片可以輕松地與各種微創末端執行器整合在一起,以在離體豬模型中提供便捷的組織密封,為在各種臨床情況下進行微創組織密封提供了新的機會。
作者基于多層組織密封貼片引入了一種新的組織密封和修復策略,該策略協同結合了三個核心功能,以解決上述局限性(圖1):體液抵抗力,對濕組織的強按需粘附力以及 防污行為。為了實現這些特性,該貼劑集成了三個不同的功能層:i)微紋理化生物粘附層,ii)動態的,具有拒血性的疏水性流體層,以及iii)防污兩性離子非粘附層。值得注意的是,多層貼片的材料特性使其適合于折紙啟發的制造方法,從而使其具有高度可定制性。這種采用定制形狀因數的能力可以通過由不同手術末端執行器驅動的多種展開機制進行手術應用,從而為各種臨床適應癥提供了有希望的解決方案(圖1b)。
圖1 a)生物粘附貼劑的多層組成的示意圖。該貼劑包括帶紋理的生物粘合劑,在非粘合側融合了防污聚合物層,并在粘合側被疏水性流體層潤濕,以排斥體液。b)通過氣囊導管對管狀器官和結構進行腔內密封的多層貼片的示例性微創外科手術示例,以及在切除和吻合中用于線性密封的外科吻合器。c)多層貼劑的粘附機理示意圖。(1)當將貼劑朝組織方向移動時,疏水性保護層排斥血液并防止污染生物粘附層。(2)施加超過77.5 kPa的壓力會導致油從生物粘附層中脫濕。(3)生物粘附層與組織表面接觸并立即吸收界面水,形成暫時的交聯。(4)在生物粘附層中的NHS酯官能團之間形成共價鍵,以實現穩定的長期粘附。d)生物粘附層微織構表面的頂視圖(左)和側視圖(右)的掃描電子顯微鏡圖像。e)組裝好的多層貼片的照片。f)裝載在球囊導管和手術吻合器上的多層貼劑。
為了評估疏水液層的保護能力,作者將有或沒有硅油的貼劑樣品暴露在血液中,并比較了它們的結垢行為(圖2a)。當浸沒在豬血浴中時,沒有硅油層的貼劑會立即被血液潤濕并失去其粘附能力,而帶有保護性硅油層的貼劑會抵抗血液污染并保持完整(圖2a)。為了進一步研究表面微紋理對流體層穩定性的影響,作者在豬血浴中大力搖動具有平坦和微紋理生物粘附性表面的多層膜片。雖然具有平坦生物粘附表面的多層貼劑在搖動后顯示出大量的血液污染,但包含微織構表面的貼片對生物粘附層表現出強大的保護作用,以防止強烈的血流(圖2b),這支持了生物粘附層微織構設計的重要性。為了獲得穩定的防污性能。作者還測量了使用各種市售組織粘合劑(包括基于纖維蛋白的Tisseel,基于白蛋白的Bioglue,基于聚乙二醇(PEG)的Coseal和氰基丙烯酸酯)粘附的豬皮膚組織的界面韌性,剪切強度和拉伸強度。基組織丙烯酸(圖2c)。與這些市場上可買到的組織粘合劑相比,該多層貼劑可抵抗血液污染并顯著提高界面韌性(536.7±93.4 J m-2),剪切強度(56.1±4.7 kPa)和拉伸強度(65.0±8.0 kPa)(圖 2c)。
圖2 a)在豬血中浸沒之前和之后的帶有和不帶有疏水性液體層的多層貼片的照片。b)在豬血浴中劇烈搖動前后,帶有平坦和微紋理生物粘附層的多層貼片的照片。包含微織構生物粘附層的多層貼片表現出疏水性流體層更高的穩定性和拒血能力。c)比較多層貼劑和各種可商購的組織粘合劑的粘附性能,所述粘附劑粘附到涂有豬血的豬皮膚上。
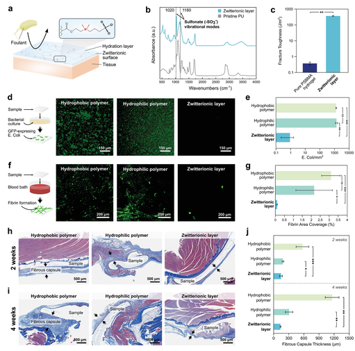
為了減輕生物積垢和術后炎癥,作者將兩性離子互穿的彈性體層整合在貼劑的非粘合性表面上(圖1a)。已經發現兩性離子聚合物具有優異的防污性能。它們獨特的抗污垢吸附能力歸因于凈中性聚合物鏈中存在陽離子和陰離子基團,它們促進了緊密水合殼的形成,同時最大限度地減少了游離水分子的氫鍵結構(圖3a)。這種水合殼的能量消耗很高,從而阻止了細菌和生物分子的表面吸附,這些細菌和生物分子與諸如感染,血液凝固和術后粘連形成等炎癥反應有關。然而,兩性離子水凝膠通常具有較差的機械性能,例如低韌性和可拉伸性,這可能不利于它們在動態生理環境中的長期堅固性和穩定性。
為了表征兩性離子層的防污性能,作者研究了該貼劑減輕體外細菌粘附,體外纖維蛋白原吸附和體內纖維囊形成的能力(圖3d–j)。細菌附著在植入材料上會導致生物膜形成和外科手術部位感染,由于需要額外的程序和抗菌療法,這會導致大量的患者發病和大量的醫療費用。為了評估兩性離子層的抗菌性能,將帶有疏水性聚合物(聚(二甲基硅氧烷)(PDMS)),親水性聚合物(原始親水性PU)和兩性離子互穿彈性體的非粘合面的各種貼劑與綠色熒光粉一起孵育。表達熒光蛋白(GFP)的大腸桿菌(E. coli)。孵育24小時后,使用熒光顯微鏡檢查每個表面上粘附的大腸桿菌的密度,并在ImageJ中進行測量(圖3d)。與具有疏水性(≈1370 counts mm-2)和親水性非粘附層(≈1360 counts mm-2)的貼片相反,具有兩性離子層的貼片表現出明顯更低的大腸桿菌黏附水平(≈0.9 counts mm-2)(圖3e)。
圖3 多層貼劑的體外和體內防污性能。
為了探索多層貼片在微創手術中的翻譯潛力,作者展示了兩種使用現有微創手術器械應用貼片的不同部署策略(氣囊導管和手術吻合器)(圖4)。多層貼片由于其薄如紙的形式以及其成分的材料特性,可以定制以采用多種形狀因子。在室溫下,貼劑的干燥生物粘附層處于玻璃態。結果,折疊的貼片由于塑性變形而可以保持折疊的鉸鏈,從而使該貼片適用于基于折紙的設計(圖4a)。
圖4 用于各種手術末端執行器的多層貼片的設計和組裝。a)照片顯示處于可塑性變形的干玻璃態的多層貼劑。b)基于折紙的三角形套管設計和制造,用于將多層貼片與球囊導管集成在一起。c)顯示使用食管球囊導管的展開機制的照片。d)基于折紙的雙套筒適配器的設計和制造,用于將多層貼片與鉸接的線性訂書機集成在一起。e)顯示使用鉸接式線性訂書機的展開機制的照片。
由多層貼片實現的這種微創應用是通過球囊導管對管狀器官和結構(例如氣管,食道和血管)進行腔內密封。對于基于球囊導管的遞送和應用,可將貼片折疊成一個圍繞未充氣球囊的套筒,疏水性流體層朝外(圖4b)。當球囊膨脹時,套筒會松開,膨脹以與中空器官或血管的壁相遇(圖4c)。隨著球囊的充氣壓力增加,球囊施加的徑向壓力將貼片壓在組織壁上,從而觸發生物粘附層的脫保護和粘附(圖5a)。
圖5 球囊導管微創遞送和多層生物粘附貼劑的離體演示。a)使用氣囊導管的折紙貼片整合和腔內遞送過程的示意圖。b)通過Foley導管遞送和應用多層貼片對豬氣管缺損(5毫米孔)進行氣密密封的宏觀和內窺鏡照片。c)肉眼和內窺鏡照片,這些照片是通過食道導管遞送和應用的貼片,對豬食道缺損(5毫米孔)進行的液密密封。d)通過Foley導管遞送和應用貼片對豬主動脈缺損(5毫米孔)進行液密密封的宏觀和內窺鏡照片。
除了使用球囊導管的腔內密封方法外,作者還證明了多層貼片可以與關節內窺鏡吻合器(Ethicon)集成在一起以提供線性密封(圖6)。這種組織修復策略可用于更廣泛的外科應用,例如吻合術和切除術。為了實現基于訂書機的微創遞送,將多層補片切成各種大小的條帶,然后裝入折紙折紙套中,該折紙套設計用于包裹訂書機的砧座和釘倉單元(圖6a)。一旦吻合器鉗口定位在組織損傷部位附近,則吻合器的驅動將多層貼片壓向組織表面,從而觸發缺損的粘連和密封(圖6a)。使用這種方法,多層貼片可以快速,不漏液地密封離體豬腸段中的5 mm圓形透壁缺損(圖6a,b)
圖6 使用外科縫合器以微創方式遞送和應用多層生物粘附貼劑進行體外演示。a)使用鉸接式線性訂書機的貼片整合和遞送過程的示意圖。b)肉眼可見的豬腸道缺陷(5毫米孔)的線性密封,其是通過鉸接的線性縫合器遞送和施用的。c)內窺鏡檢查是在黑暗的,有蓋的室內進行豬腸缺損(5毫米孔)的密封,以模仿微創手術程序。
論文鏈接:doi.org/10.1002/adma.202007667| 溫馨提示:蘇州北科納米供應產品僅用于科研,不能用于人體,不同批次產品規格性能有差異。網站部分文獻案例圖片源自互聯網,圖片僅供參考,請以實物為主,如有侵權請聯系我們立即刪除。 |
下一篇: 納米醫學產品1


